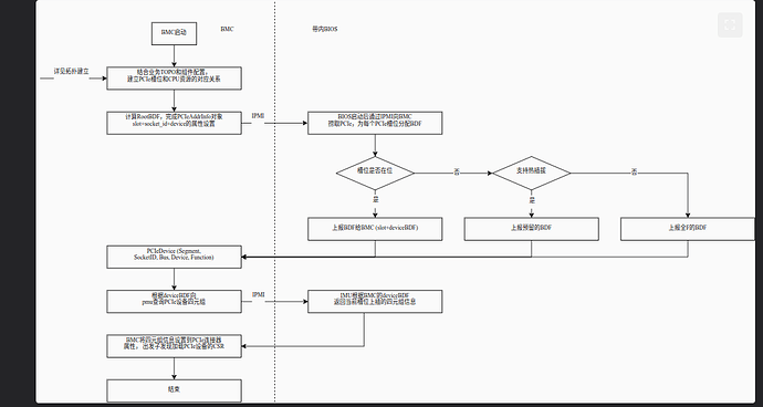
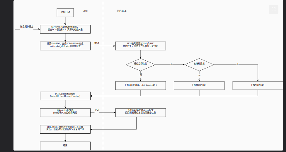
我们准备开发一张类似Riser卡的转接卡。该卡可以接20路PCIe(SMBus)。现在有两个问题:1.BIOS上传PCIe卡的BDF信息如何和转接卡上对应的PCIe槽位关联起来;2.有20路SMbus是通过CPLD进行拓展的,通过SMC命令来切换SMbus,这种情况下需要如何配置才能实现这20路SMbus的切换(目前知道9545这类拓展芯片类无法实现该功能)。示例图如下
|-------------------| |-------------------|
| | -----20*SMBus----> | |
---I2C_1---> | CPLD | | PCIe*20 |
| | -------PCIe*20---> | |
|-------------------| |-------------------|
